每经记者|文多 每经编辑|杜宇
4月10日晚间,凌霄泵业(SZ002884,股价18.93元,市值67.71亿元)发布了2025年年度报告。报告期内,这家以民用离心泵为主业的公司实现营业收入、归母净利润双双同比增长。
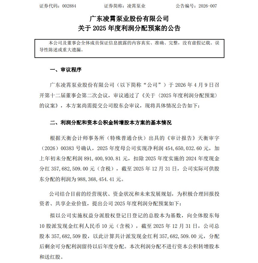
在业绩稳健增长的同时,公司也抛出了一份慷慨的现金分红预案。公司拟向全体股东每10股派发现金红利10元(含税)。
然而,靓丽的整体业绩背后,是国内外市场的显著分化。国内市场成为公司增长的主引擎,销售收入同比增长17.57%,而占据公司“半壁江山”的国外业务则增长停滞,与上年基本持平。
据公告,凌霄泵业2025年全年实现营业收入17.22亿元,较2024年的15.92亿元增长了8.17%。在盈利能力方面,公司实现了归母净利润4.55亿元,相较于上年同期的4.42亿元,实现了2.83%的同比增长。扣非后净利润则同比增长1.82%。

在实现业绩增长的同时,凌霄泵业也计划与股东分享发展成果。公司拟向全体股东每10股派发现金红利10元(含税)。若以此方案实施,公司将合计派发现金约3.58亿元。这一分红金额约占公司2025年归母净利润的79%。

根据公司实际控制人持股情况,王海波、施宗梅夫妻二人分别持有上市公司1.06亿股、0.61亿股。按照每1股派发现金红利1元(含税)的分红方案,夫妻二人合计将获得超1.66亿元现金分红。此外,王海波去年从上市公司获得的年薪(税前)为506.76万元。
从收入结构来看,凌霄泵业2025年的业绩增长主要由国内市场驱动,而海外市场的表现则不尽如人意,呈现出明显的内外分化格局。
分地区来看,公司2025年在国内市场的销售收入为8.71亿元,较2024年的7.41亿元增长了17.57%,占总营业收入的比重也从46.51%提升至50.56%,成为拉动公司整体营收增长的动力。
公司在年报中解释了国内业务增长的原因。一方面,国内卫浴厂商在2024年基本消化了积压的产品库存后,其生产和采购活动在2025年回归正常化。另一方面,市场出现了欧洲卫浴设备采购转向中国的趋势。公司及时抓住了这一机遇,成功争取到更多卫浴泵订单,使得塑料卫浴泵在国内的销售同比增长超过25%。
相比之下,公司的海外业务在2025年面临较大压力。报告期内,国外销售收入为8.52亿元,与上年基本持平,增长几乎停滞。其占总营收的比重也从53.49%下降至49.44%。
凌霄泵业将海外业务的增长乏力归因于海外贸易政策的不确定性,这导致海外需求有所下降,尤其在美国市场,销售承压的情况更为明显。为了应对这一挑战,公司在大力拓展亚洲市场,特别是中亚、东南亚及中东地区的客户。
展望未来,凌霄泵业认为,2026年将是更具挑战的一年,并制定了相对保守的2026年经营目标。根据年报披露的计划,公司2026年营业收入同比变动范围为-10%至10%,归母净利润同比变动范围为-15%至5%。
为了达成经营目标,公司计划在2026年继续在技术研发、市场营销和内部管理等方面重点开展工作,以应对挑战并努力实现年度各项经营指标。
封面图片来源:祝裕